Prerequisite: Before proceeding, please make sure you're familiar with Device Model. Understanding device models is essential for adding devices in the Zoho IoT application. Device Product
A device product in Zoho IoT contains metadata for datapoints, communication protocols, application layers (for gateway type devices), and message formatter (if applicable/required for LoRa based devices), all of which are unique for a given device product. A product associated with a model will import the datapoint definitions on the model as datapoint templates. When a device is then created based on this model and product, it inherits all the predefined configurations from the device product and the datapoints from the device model.
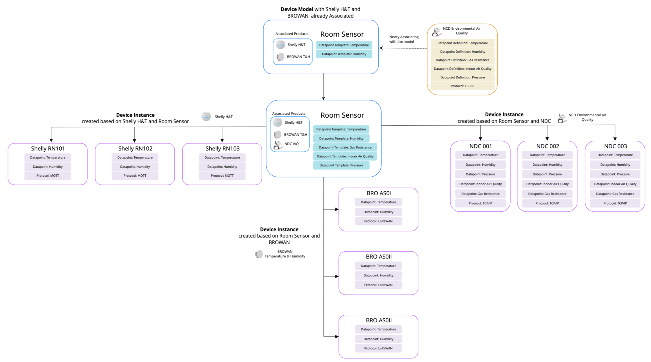
Consider the Shelly H&T, a smart sensor designed to measure humidity and temperature. This product is listed in the Zoho IoT Device Gallery as a supportable device. By associating it with a model named "Room Sensor," the model automatically includes the default datapoints for Humidity and Temperature. Subsequently, any device created based on this model and product combination will inherit these datapoints and the MQTT communication setting.
Multiple similar products can be associated with the same model; this provides flexibility to use the same model with different products and handle their uniqueness effectively. Handling of datapoints based on each product is available at the model level.
For example, the BROWAN Temperature and Humidity sensor, which also monitors room conditions can be linked to the "Room Sensor" model. Unlike the Shelly, the BROWAN uses LoRaWAN as its communication protocol. Associating it with the same model allows the model to support both communication protocols, catering to devices with varied functionalities. The difference in datapoint templates of the both products is handled with the product/model customization.
When creating a device, you first select the model "Room Sensor", then choose a specific product, either Shelly H&T or BROWAN Temperature and Humidity. The selected product determines the configurations and specific communication protocol for the new device. In this example, a device based on the BroWAN Smart Thermostat will have datapoints for Temperature and Humidity communicated via HTTPS, while a device based on the Shelly H&T will only include Temperature and Humidity, communicated via MQTT.
Products with some similar datapoints and a few dissimilar ones can also be added to the same model. For example, consider the NCD Environmental Air Quality Sensor, a device similar to the Shelly H&T capable of monitoring temperature and humidity. Additionally, it can measure indoor air quality, pressure, and gas resistance.

Note: Multiple products associated with a single model must have at least one common datapoint. Otherwise, the application will not allow you to associate the product with the model without a shared datapoint.
This sensor can be associated with the "Room Sensor" model, as the core objective of the sensor is to monitor the indoor environment. This allows for easy categorization and management. By associating the NCD product with the Room Sensor model, the additional datapoints definitions for Gas Resistance, Indoor Air Quality, and Pressure are imported onto the Room Sensor model. When a device is created based on this combination, in addition to Temperature and Humidity, the three datapoints for Gas Resistance, Indoor Air Quality, and Pressure will also be available.
The NCD Environmental Air Quality product can be associated with a new model called "IAQ Sensor." This association allows for the creation of a separate category of manageable devices.
Supportable products in Zoho IoT are available in the Device Gallery. If your device isn't listed in the Device Gallery, it's likely still supportable. You can add it as a custom device product to the application. For Original Equipment Manufacturers and Multiple Service Providers, the device products manufactured/used by you can be added to the device gallery on request. Please contact our customer support.
Now that you have a basic understanding of how devices, device models, and device products work, refer to the following document to add a device to the application.
See Also