Manage WhatsApp conversations using a shared phone number

Manage WhatsApp conversations using a shared phone number

Introduction   

If your business uses Zoho-connected bundles such as Zoho One, Zoho CRM Plus, or other connected bundles, you can manage all customer WhatsApp conversations using a single shared WhatsApp Business phone number.

This setup allows multiple Zoho services to work from the same WhatsApp conversation, ensuring continuity and visibility across teams.

With a shared WhatsApp number, you can:
  1. Deliver a consistent customer experience across products
  2. Avoid managing multiple WhatsApp numbers for different teams
  3. Ensure agents always see the full conversation context, even when switching services
You do not need separate WhatsApp numbers for each Zoho service. All supported services work from the same customer conversation.

Eligibility and limitations

WhatsApp number sharing is supported only for Zoho-connected bundle users.

Supported
  1. Zoho One
  2. Zoho CRM Plus
  3. Other Zoho-connected bundles with integrated services
Not supported
  1. Standalone product licenses
  2. Portals upgraded from standalone to bundled plans
  3. Zoho Finance products such as Books, Inventory, Invoice, Subscriptions, Expense, Commerce, Checkout, and Payroll
For portals upgraded from standalone to bundled plans, the same WhatsApp number can be connected across products. However, Channels are created separately and conversations are not shared. Each product maintains its own independent conversation history.

Key concepts    

Term
Definition
WhatsApp Business Number
A verified WhatsApp phone number configured to send and receive customer messages.
Channel
A shared WhatsApp integration created using a WhatsApp Business number.
When the same number is configured across multiple Zoho services within a supported bundle, a single Channel is shared across all those services.
 
Conversations
An agent’s active handling state for a conversation within a product.
While the conversation is shared, agent pick-up and locking behavior is controlled per service.
 
Agent
A Zoho user who handles conversations within a particular product like Zoho Desk or CRM.
 

How WhatsApp number sharing works  

When you configure the same WhatsApp Business number across supported Zoho bundle services:
  1. A single WhatsApp Channel is shared across all connected products.
  2. The customer conversation inbox is unified and remains the same across services.
  3. Incoming customer messages appear in all connected products.
  4. Replies sent from one service are visible in other services in a masked form.
  5. Agents can view conversation continuity even when switching between services.

Message masking is currently handled by Zoho Desk. Other Zoho services manage masking independently.


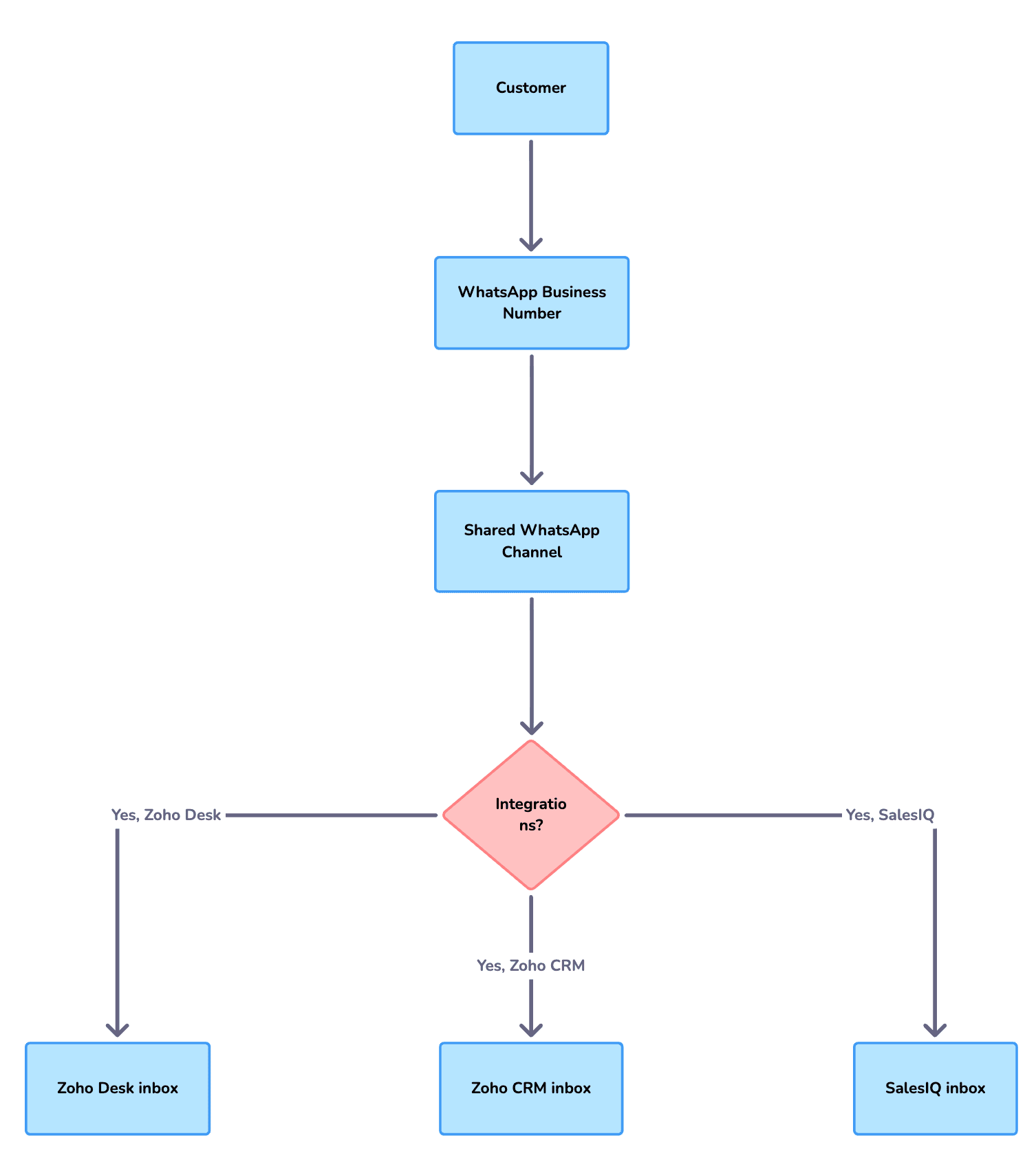
Message visibility and reply behavior across services   

Here’s what happens when messages are sent and handled across products.

Action
Behaviour
Customer sends a message
Appears in all connected services
Agent replies from one service
Reply is shown in other services in masked form
Another agent opens the conversation
Sees the full conversation context
Agent pick-up conflicts
Controlled by service-level access rules
 
Message visibility across services flow

 
This approach prevents duplicate replies while  keeping everyone aware of the conversation.

Channel setup, subscription, and parent service behavior

When a WhatsApp Business number is connected across supported Zoho services within the same bundle:

  1. The Channel is created only once
  2. Additional services are automatically subscribed to the existing Channel
  3. Duplicate Channels are not created
  4. All subscribed services can immediately receive incoming messages

Parent service definition

  1. The first Zoho service where the WhatsApp number is created becomes the parent service
  2. The parent service manages the Channel
  3. Other services act as subscribers

Parent service reassignment

If the parent service is deleted or unsubscribed:
  1. The system automatically assigns a new parent service
  2. The earliest created remaining service becomes the new parent
  3. No manual action is required
  4. Customer conversations and message history remain unchanged


Action
Effect on Subscriber List
Final Subscribers List
Create Channel in SalesIQ
Add SalesIQ to subscribers
CRM (Parent), Desk, SalesIQ
Deactivate Desk Channel
Remove Desk from subscribers
CRM (Parent), SalesIQ
Delete CRM Channel
Unsubscribe CRM, promote SalesIQ to parent
SalesIQ (Parent)
Re-activate Desk Channel
Re-add Desk to subscribers
SalesIQ (Parent), Desk
Create CRM Channel
Add CRM to subscribers
SalesIQ (Parent), Desk, CRM

Channel deletion behavior

If a WhatsApp number is deleted from one Zoho service:
  1. Only that service is unsubscribed
  2. The Channel remains active as long as other subscribed services exist
  3. Customer conversations continue to be handled by the remaining services
WhatsApp connectivity stops only when the number is removed from all subscribed services.

Conversation data is handled within the subscribed Zoho services, not by the Instant Messaging (IM) layer.

Agent access scenarios across Zoho Desk and Zoho CRM 

To explain how access works, the following examples use two agents:
  1. Agent A: The agent who has already picked up the conversation
  2. Agent B: The agent attempting to open the same conversation from another service
When the same WhatsApp phone number is connected to both Zoho Desk and Zoho CRM, conversations are not locked to a single service.

What happens when Agent B tries to open the same conversation?

The system behavior varies slightly based on Agent B’s service access, but access is never blocked.

1. Agent B has access to both services
Agent A has already picked up the conversation in one service.
When Agent B, who has access to both Zoho Desk and Zoho CRM, attempts to open the same conversation, the system shows the following warning:
"{AgentName} has picked up this conversation in another service. You can still choose to pick it up here."
Agent B can choose to continue and reply if needed.
 
2. Agent B has access to only one service
Agent A has already picked up the conversation in one service.
When Agent B, who belongs to only one service, attempts to open the conversation, the system shows a generic warning:
“Another agent has picked up this conversation in another service. You can still choose to pick it up here.”
Agent B can open the conversation and reply normally.       

Supported Zoho bundles for WhatsApp number sharing

This feature is available only for Zoho-connected bundles.

Bundle Name
Description
Zoho One
Unified suite of 40+ apps under a single pricing model.
Zoho CRM Plus
CRM bundled with Desk, SalesIQ, and other key services.
Other Connected Bundles
Custom bundles with integrated service-level access.

Best practices for managing shared WhatsApp numbers   

  1. Define a primary owner: The first Zoho service where the WhatsApp number is created automatically becomes the primary owner/parent service.
  2. Educate agents: Train teams to understand system warnings and override options.
  3. Share limitations internally: Ensure that stakeholders are aware of the current constraints and roadmap.  

Frequently Asked Questions (FAQs)   

Can I use the same WhatsApp number across Zoho Desk, CRM, and SalesIQ?
Yes, if you are using a Zoho-connected bundle (such as Zoho One or Zoho CRM Plus), you can connect a single WhatsApp Business number across multiple Zoho services.
In this setup:
  1. All services share the same WhatsApp Channel
  2. Customer conversations are shared and remain unified across products
 
For portals upgraded from standalone to a bundled plan, the same WhatsApp number can still be connected across products.
However:
  1. Channels are created separately in each product
  2. Conversations are not shared between products
  3. Each product maintains its own independent conversation history
Does this create multiple WhatsApp conversations for the same customer?
No. There is only one underlying WhatsApp conversation.
Why do I see the same conversation in both Zoho Desk and CRM?
This happens because the WhatsApp number is shared.
Both services can see the conversation, but agent pick-up and locking are controlled per service. Once an agent picks up the conversation, access rules and warnings apply.
What happens when two agents try to pick up the same conversation from different services?
If both agents have access to both services:
  1. The second agent sees a warning
  2. The agent can choose whether to continue
This prevents duplicate replies while allowing flexibility when needed.
Why do replies appear as “masked” in other services?
Masked replies are intentional.
They help other teams stay informed about what was sent to the customer, withtout allowing agents of other services to view them.
What happens if a WhatsApp number is deleted from one Zoho service?
If other subscribed services still exist:
  1. The Channel is not disconnected
  2. The next available service becomes the parent
  3. Conversations continue without interruption
  4. Conversation data is handled by the remaining services, not by IM
Only when the number is removed from all services does WhatsApp connectivity stop.
Will deleting the parent service delete customer conversations?
No.
Deleting the parent service only changes ownership, not the conversation itself. Another subscribed service automatically takes over as the parent.
Can standalone Zoho product users share WhatsApp numbers?
Yes, standalone users can connect the same WhatsApp number across products.
However:
  1. Channels are not shared
  2. Conversations are not synced
  3. Incoming messages may appear in multiple products
  4. Outgoing messages and replies are handled independently in each product
Full conversation sharing is supported only for Zoho-connected bundles.
Are Zoho Finance products supported for WhatsApp number sharing?
No.
Zoho Finance products such as Books, Inventory, Invoice, Subscriptions, Expense, Commerce, Checkout, and Payroll do not support Channel sharing.
Why can’t agents pick conversations created from reactions?

Conversations created only from end-user reactions (emoji reactions) do not contain any valid incoming message. Since reactions are not treated as incoming messages, agents cannot pick or reply to these conversations.


      Create. Review. Publish.

      Write, edit, collaborate on, and publish documents to different content management platforms.

      Get Started Now


        Access your files securely from anywhere

          Zoho CRM Training Programs

          Learn how to use the best tools for sales force automation and better customer engagement from Zoho's implementation specialists.

          Zoho CRM Training
            Redefine the way you work
            with Zoho Workplace

              Zoho DataPrep Personalized Demo

              If you'd like a personalized walk-through of our data preparation tool, please request a demo and we'll be happy to show you how to get the best out of Zoho DataPrep.

              Zoho CRM Training

                Create, share, and deliver

                beautiful slides from anywhere.

                Get Started Now


                  Zoho Sign now offers specialized one-on-one training for both administrators and developers.

                  BOOK A SESSION







                              Quick LinksWorkflow AutomationData Collection
                              Web FormsEnterpriseOnline Data Collection Tool
                              Embeddable FormsBankingBegin Data Collection
                              Interactive FormsWorkplaceData Collection App
                              CRM FormsCustomer ServiceAccessible Forms
                              Digital FormsMarketingForms for Small Business
                              HTML FormsEducationForms for Enterprise
                              Contact FormsE-commerceForms for any business
                              Lead Generation FormsHealthcareForms for Startups
                              Wordpress FormsCustomer onboardingForms for Small Business
                              No Code FormsConstructionRSVP tool for holidays
                              Free FormsTravelFeatures for Order Forms
                              Prefill FormsNon-Profit

                              Intake FormsLegal
                              Mobile App
                              Form DesignerHR
                              Mobile Forms
                              Card FormsFoodOffline Forms
                              Assign FormsPhotographyMobile Forms Features
                              Translate FormsReal EstateKiosk in Mobile Forms
                              Electronic Forms
                              Drag & drop form builder

                              Notification Emails for FormsAlternativesSecurity & Compliance
                              Holiday FormsGoogle Forms alternative GDPR
                              Form to PDFJotform alternativeHIPAA Forms
                              Email FormsFormstack alternativeEncrypted Forms

                              Wufoo alternativeSecure Forms

                              TypeformWCAG

                                All-in-one knowledge management and training platform for your employees and customers.


                                            Create. Review. Publish.

                                            Write, edit, collaborate on, and publish documents to different content management platforms.

                                            Get Started Now




                                                              You are currently viewing the help pages of Qntrl’s earlier version. Click here to view our latest version—Qntrl 3.0's help articles.




                                                                  Manage your brands on social media


                                                                    • Desk Community Learning Series


                                                                    • Digest


                                                                    • Functions


                                                                    • Meetups


                                                                    • Kbase


                                                                    • Resources


                                                                    • Glossary


                                                                    • Desk Marketplace


                                                                    • MVP Corner


                                                                    • Word of the Day


                                                                    • Ask the Experts


                                                                      Zoho Sheet Resources

                                                                       

                                                                          Zoho Forms Resources


                                                                            Secure your business
                                                                            communication with Zoho Mail


                                                                            Mail on the move with
                                                                            Zoho Mail mobile application

                                                                              Stay on top of your schedule
                                                                              at all times


                                                                              Carry your calendar with you
                                                                              Anytime, anywhere




                                                                                    Zoho Sign Resources

                                                                                      Sign, Paperless!

                                                                                      Sign and send business documents on the go!

                                                                                      Get Started Now




                                                                                              Zoho TeamInbox Resources





                                                                                                        Zoho DataPrep Demo

                                                                                                        Get a personalized demo or POC

                                                                                                        REGISTER NOW


                                                                                                          Design. Discuss. Deliver.

                                                                                                          Create visually engaging stories with Zoho Show.

                                                                                                          Get Started Now








                                                                                                                              • Related Articles

                                                                                                                              • Supported GC blocks in the WhatsApp channel

                                                                                                                                The GC bot builder consists of three components: 1. Blocks 2. Paths 3. Variables What are the GC Blocks? Blocks are the basic units of a bot builder. For example, a text message you want to show, a set of options you want the customer to choose from, ...
                                                                                                                              • FAQs: WhatsApp Business

                                                                                                                                How to configure a Phone Number for the WhatsApp Embedded Sign-up. The business phone number must be configured manually by adding the number on the Facebook Business Manager console and verifying it. Login here Once WhatsApp approves the phone ...
                                                                                                                              • WhatsApp Multi-WABA support by Instant Messaging

                                                                                                                                If you've been using the WhatsApp channel to communicate with your customers, you're likely aware that every WhatsApp Business Account (WABA) needs a verified phone number specifically dedicated to that IM channel for the current WhatsApp Business ...
                                                                                                                              • Getting started with WhatsApp Sandbox

                                                                                                                                Zoho Desk's WhatsApp Sandbox enables you to prototype both sending and receiving messages in a test environment. You can start testing Sandbox with test numbers even before WhatsApp approves your business number and verifies your WABA. WhatsApp ...
                                                                                                                              • Introduction to Guided Conversations

                                                                                                                                Customers are always seeking immediate, relevant, and seamless support. Guided Conversations (GC) empowers businesses to meet these expectations by automating customer interactions through smart and intuitive conversational flows. View Process Flow ...
                                                                                                                                Wherever you are is as good as
                                                                                                                                your workplace

                                                                                                                                  Resources

                                                                                                                                  Videos

                                                                                                                                  Watch comprehensive videos on features and other important topics that will help you master Zoho CRM.



                                                                                                                                  eBooks

                                                                                                                                  Download free eBooks and access a range of topics to get deeper insight on successfully using Zoho CRM.



                                                                                                                                  Webinars

                                                                                                                                  Sign up for our webinars and learn the Zoho CRM basics, from customization to sales force automation and more.



                                                                                                                                  CRM Tips

                                                                                                                                  Make the most of Zoho CRM with these useful tips.



                                                                                                                                    Zoho Show Resources